
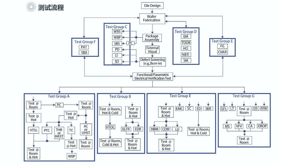
IC作为重要的车载元器件部件,是AEC委员会持续关注的重点领域。AEC-Q100对IC的可靠性测试可细分为加速环境应力可靠性、加速寿命模拟可靠性、封装可靠性、晶圆制程可靠性、电学参数验证、缺陷筛查、包装完整性试验,且需要根据器件所能承受的温度等级选择测试条件。需要注意的是,第三方难以独立完成AEC-Q100的验证,需要晶圆供应商、封测厂配合完成,这更加考验对认证试验的整体把控能力。迈步将根据客户的要求,依据标准对客户的IC进行评估,出具合理的认证方案,从而助力IC的可靠性认证。
卡伦失效分析实验室AEC-Q技术团队,执行过大量的AEC-Q测试案例,积累了丰富的认证试验经验,可为您提供更专业、更可靠的AEC-Q认证试验服务。
| 序号 | 测试项目 | 缩写 | 检测方法 |
| A组加速环境应力测试 | |||
| A1 | 预处理 | PC | J-STD-020; JESD22-A113 |
| A2 | 有偏温湿度或有偏高加速应力测试 | THB/HAST | JESD22-A101; JESD22-A110 |
| A3 | 高压或无偏高加速应力测试或无偏温湿度测试 | AC/ UHST/TH | JESD22-A102; JESD22-A118; JESD22-A101 |
| A4 | 温度循环 | TC | JESD22-A104 |
| A5 | 功率负载温度循环 | PTC | JESD22-A105 |
| A6 | 高温储存寿命测试 | HTSL | JESD22-A103 |
| B组加速寿命模拟测试 | |||
| B1 | 高温工作寿命 | HTOL | JEDEC JESD22-A108 |
| B2 | 早期寿命失效率 | ELFR | AEC Q100-008 |
| B3 | 非易失性存储器耐久 | EDR | AEC Q100-005 |
| C组封装组合完整性测试 | |||
| C1 | 焊线剪切 | WSS | AEC Q100-001 |
| C2 | 焊线拉力 | WBP | MIL-STD 883; Method2011 |
| C3 | 可焊性 | SD | JESD22-B102 |
| C4 | 物理尺寸 | PD | JESD22-B100;JESD22-B108 |
| C5 | 键球剪切 | SBS | AEC Q100-010 |
| C6 | 引脚完整性 | LI | JESD22-B105 |
| D组芯片晶元可靠度测试 | |||
| D1 | 电迁移 | EM | / |
| D2 | 经时介质击穿 | TDDB | / |
| D3 | 热载流子注入 | HCI | / |
| D4 | 负偏压温度不稳定性 | NBTI | / |
| D5 | 应力迁移 | SM | / |
| E组 电气特性确认测试 | |||
| E1 | 应力测试前后功能参数测试 | TEST | 规格书 |
| E2 | 静电放电 (HBM) | HBM | AEC-Q100-002 |
| E3 | 静电放电 (CDM) | CDM | AEC-Q100-011 |
| E4 | 闩锁效应 | LU | AEC-Q100-004 |
| E5 | 电分配 | ED | AEC-Q100-009 |
| E6 | 故障等级 | FG | AEC-Q100-007 |
| E7 | 特性描述 | CHAR | AEC-Q003 |
| E9 | 电磁兼容 | EMC | SAE J1752/3 |
| E10 | 短路特性描述 | SC | AEC-Q100-012 |
| E11 | 软误差率 | SER | JESD89-1;JESD89-2;JESD89-3 |
| E12 | 无铅 (Pb) | LF | AEC-Q005 |
| F组 缺陷筛选测试 | |||
| F1 | 过程平均测试 | PAT | AEC-Q001 |
| F2 | 统计良率分析 | SBA | AEC-Q002 |
| G组 腔体封装完整性测试 | |||
| G1 | 机械冲击 | MS | JESD22-B104 |
| G2 | 变频振动 | VFV | JESD22-B103 |
| G3 | 恒加速 | CA | MIL-STD-883 Method2001 |
| G4 | 粗细气泡测试 | GFL | MIL-STD-883 Method1014 |
| G5 | 包装跌落 | DROP | / |
| G6 | 弯曲扭力测试 | LT | MIL-STD-883 Method2024 |
| G7 | 芯片剪切 | DS | MIL-STD-883 Method2019 |
| G8 | 内部水汽含量测试 | IWV | MIL-STD-883 Method1018 |